跳到主要內容區
您的瀏覽器不支援JavaScript功能,若網頁功能無法正常使用時,請開啟瀏覽器JavaScript狀態
台中市立沙鹿高工
搜尋
漢堡鈕選單
回首頁
網站導覽
認識沙工
認識沙工
沙工簡介影片
沙工願景與學生圖像
校園平面
校園景觀
校內分機
交通資訊
優質高級中等學校認證
媒體報導
行政單位
校長室
教務處
學務處
總務處
實習處
進修部
輔導處
圖書館
教官室
人事室
會計室
教學單位
教學單位圖像地圖
共同科目
英文領域
數學領域
社會領域
健康與體育領域
國防教育領域
專業類科
紡織科
染整科
化工科
機械科
製圖科
汽車科
資訊科
電子科
資料處理科
商用資訊科(實用技能學程)
綜合職能班
體育班
媒體報導
招生資訊
升學資訊
榮譽榜
推薦資源
日本姊妹校交流2
日本姊妹校交流
113學年度畢業典禮
生命教育研習講座
日本靜岡縣立浜松工業高等學校姊妹校
114年乙級技術士證照大放異彩
113學年技藝競賽
自動化教學中心開幕儀式
:::
各處室公告
會議&研習公告
多元表現專區
獎助學金
:::
首頁
人事室公告
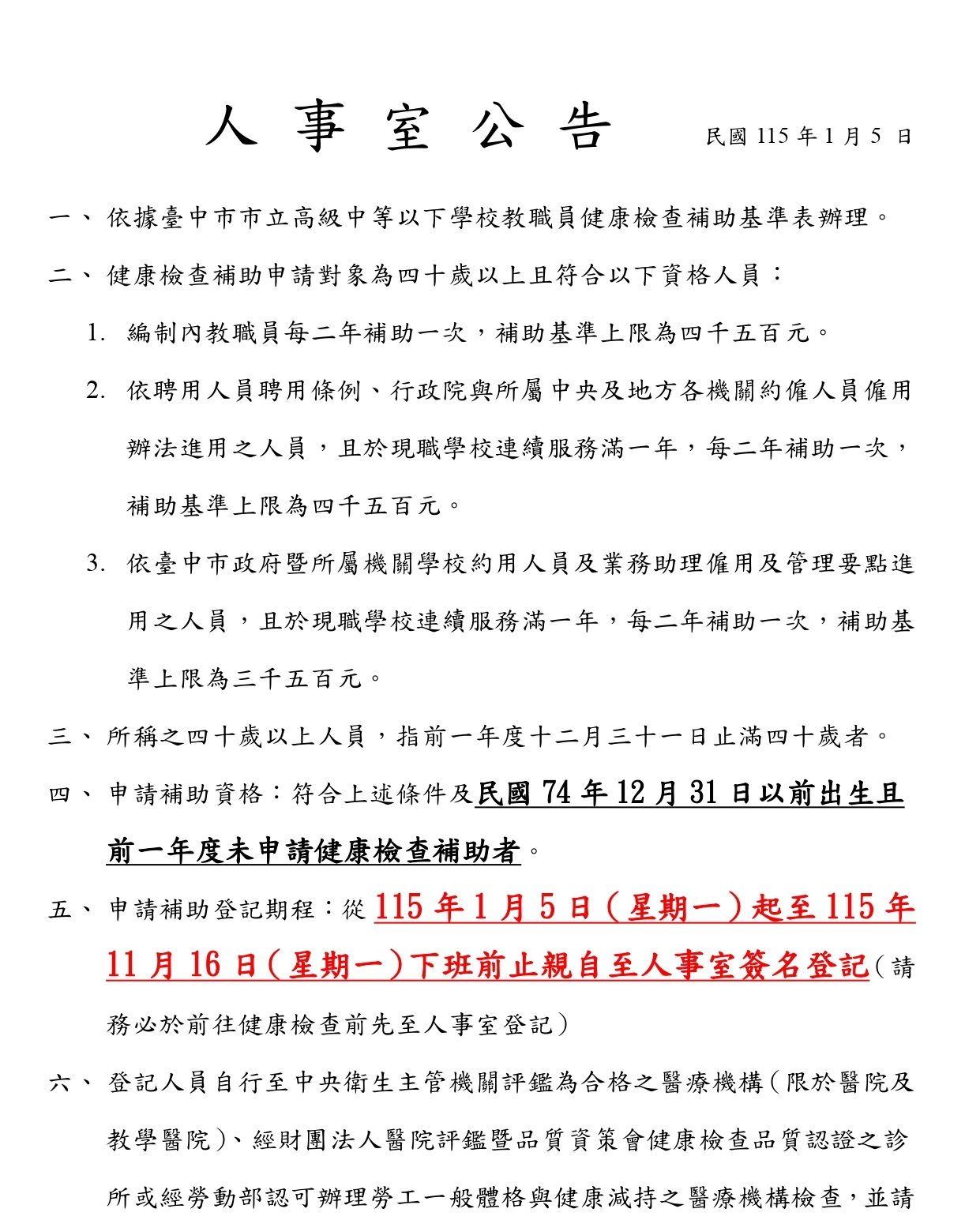
[公告] - 請符合115年度健康檢查補助資格之同仁,於今日起至115年11月16日下班前,至人事室簽名登記,謝謝!
作者 :
人事室
發佈日期 :
2026-01-05
資訊群組 :
人事室
瀏覽數:
友善列印
分享
登入成功
Close (Esc)
Share
Toggle fullscreen
Zoom in/out
Previous (arrow left)
Next (arrow right)